区域臭氧来源解决方案
方案概述
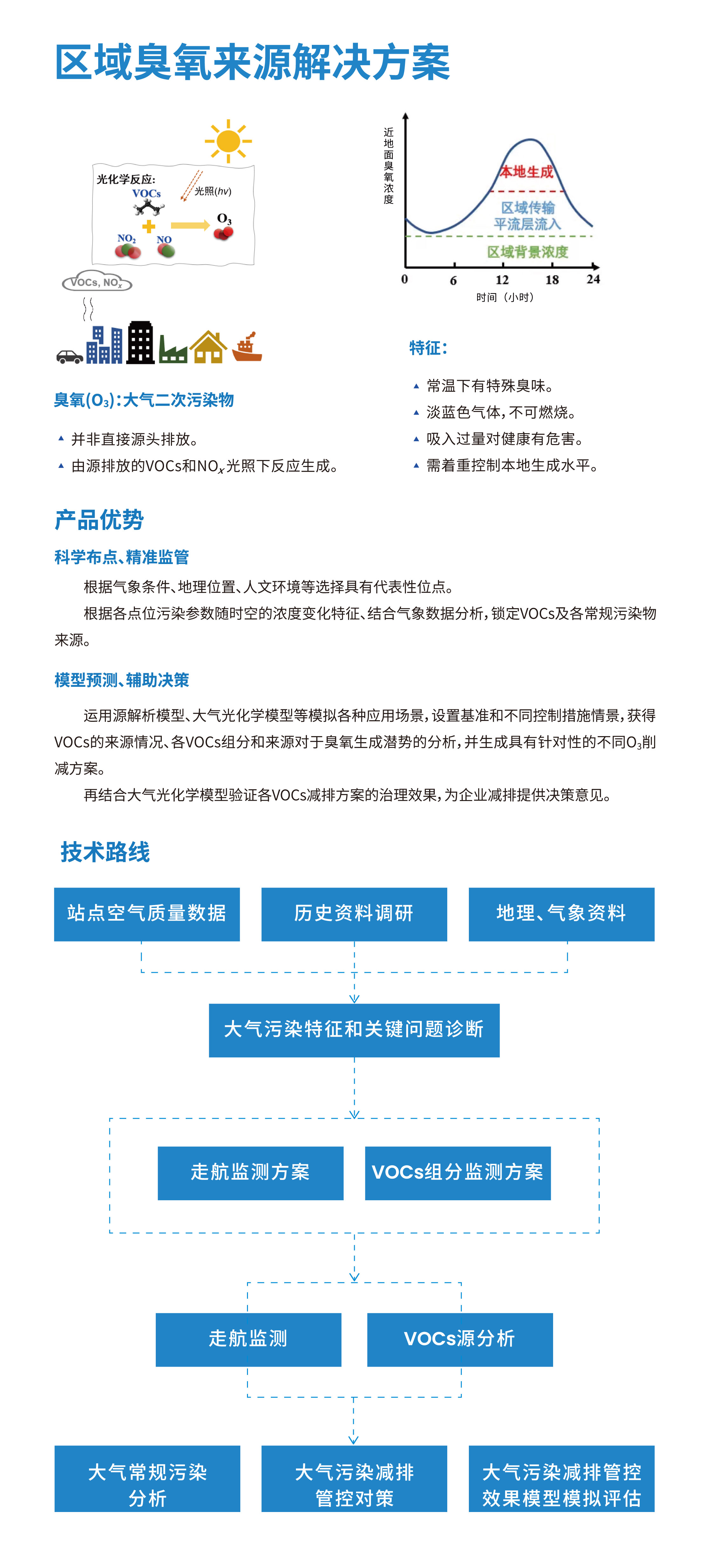
运用源解析模型、大气光化学模型等模拟各种应用场景,设置基准和不同控制措施情景,获得 VOCs 的来源情况、各VOCs 组分和来源对于臭氧生成潜势的分析,并生成具有针对性的不同O₃ 削减方案。再结合大气光化学模型验证各VOCs 减排方案的治理效果,为企业减排提供决策意见。
在线咨询

水处理药剂
生物水处理技术
智慧快检技术
水处理设备
第三方检测服务
提标改造与托管运营